Real Estate and Business Operations (REBO)

How to Submit a Request to REBO

First, please review the following Workday Reference Guides:

  1. Create Supplier Request
  2. Create Customer Request
  3. Contract Request

STEP 1: Verify that the counterparty (the Supplier or Customer) is in Workday.

  1. 1. Check to see if the counterparty is already in Workday:
    1. For a Supplier, run a “Find Suppliers” report in Workday. (See directions in Create Supplier Request Reference Guide)
    2. For a Customer, run a “Find Customer with Facet Search” in Workday. (See directions in Create Customer Request Reference Guide”)
  2. 2. If the counterparty is not in Workday, you will need to request it be entered:
    1. For Suppliers: Complete a Create Supplier Request process in Workday to request that they are added. (See directions in Create Supplier Request Reference Guide)
    2. For Customers: Complete a Create Customer Request process in Workday to request that they are added. (See directions in Create Supplier Request Reference Guide)
  3. 3. Once the counterparty is in Workday, you are ready to proceed to STEP 2.

STEP 2: Fill out the required form(s).

  1. For all contract requests to both REBO and Purchasing Services, you must include a fully completed Contract Request Form.  You will need to save the form FIRST before completing it in order to save your work.
    Note: Please go to this link each time you need this form rather than using the same copy again. The form will be updated periodically, so any form you have from a previous download could be outdated.
  2. The other required forms to submit a contract to REBO can be found on REBO Required Documents.
  3. If you are asking REBO to draft a contract document from scratch, please complete a Working Term Sheet.

STEP 3: Complete the Contract Request process in Workday.

  • You will be required to upload your fully completed Contract Request Form.
  • You will also be required to upload the contract you are asking to be reviewed.
  • If you are asking REBO to draft a contract document from scratch, upload your Working Term Sheet where it says “Attach a copy of the contract (Required)”.

Please expect that this guidance will update periodically. If you have further questions or concerns, please contact the Workday Service Desk.

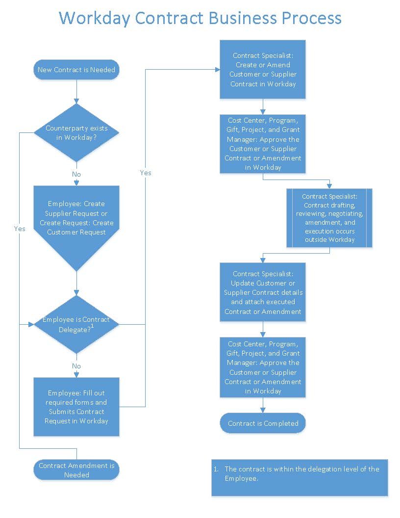
For an overview, this diagram illustrates the contracting process in Workday.

Workday contract flow chart